相关部门(单位):
为全面落实中共中央国务院《关于全面深化新时代教师队伍建设改革的意见》(中发〔2018〕4号)、《深化新时代教育评价改革总体方案》精神,激励广大教师不忘立德树人初心,牢记为党育人、为国育才使命,争做“四有”好老师,当好“四个引路人”,在全校营造尊师重教的良好氛围,进一步增强教师教书育人的荣誉感和使命感,根据《山东华宇工学院2020年教师节活动方案》(鲁华宇院政人字〔2020〕14号)工作安排,学校人事处、宣传处联合组织开展最美教师(辅导员)评选活动。现将有关事项通知如下:
一、活动主题
树师德师风,育时代新人。
二、评选范围
(一)与欧冠官网签订劳动合同、在职在岗的专任教师和辅导员。
(二)专任教师(取得高校教师资格证书),入职满3年;辅导员(含本年度带班学生管理人员),入职满1年。
(三)已经获得过往届“最美教师(辅导员)”称号的人员不再参评。
三、评选条件
(一)最美教师
1.有理想信念、师德高尚。忠诚于党的教育事业,依法履行教师职责;爱国守法、敬业爱生、教书育人、严谨治学、服务社会、为人师表;自觉把党的教育方针贯彻到教学工作全过程。
2.有道德情操、品质优秀。热爱教育事业,弘扬社会主义道德和中华传统美德,以自己的模范行为影响和带动学生;具有大局观念,具有团队精神和合作意识,服从组织安排,人际关系和谐;工作态度积极,勇于担当,甘于奉献。
3.有扎实学识、知识丰富。有扎实的知识功底、过硬的教学能力、勤勉的教学态度、科学的教学方法;具有胜任教学的专业知识,具有深厚的专业文化底蕴,能够在各个方面给学生以帮助和指导。
4.有先进理念、科研突出。能够认真学习领会、贯彻执行高等教育和应用型本科教育的先进理念,积极参与课程建设与改革,在新冠肺炎疫情防控过程中,创新授课模式,积极开展线上、线下教学,效果较好;积极承担教科研工作,在教学或科研领域有一定的工作业绩或研究成果。
5.有责任担当、事迹感人。坚持立德树人根本任务,承担起传播知识、传播思想、传播真理的历史使命,肩负起塑造灵魂、塑造生命、塑造人的时代重任,在教书育人方面事迹感人,通过个人言传身教感召学生、影响学生。
6.有仁爱之心、举止文雅。用爱培育爱、激发爱、传播爱,通过真情、真心、真诚拉近与学生的距离,使自己成为学生的好朋友和贴心人;举止言行文明,具有积极乐观的心态,时时处处树立教师自身和学校的良好形象。
(二)最美辅导员
1.政治信念坚定。坚持以习近平新时代中国特色社会主义思想为指导,增强“四个意识”,坚定“四个自信”,坚决做到“两个维护”,自觉把党的教育方针贯彻到学生管理工作全过程。
2.师德师风优良。能够坚持“四个相统一”,做“四有”好老师,当好学生“四个引路人”,履行好伟大工程的施工员、伟大事业的质检员、伟大斗争的战斗员、伟大梦想的服务员职责。
3.素质能力过硬。在专业化职业化成长发展方面取得突出成果,开展学生日常思想政治教育和管理工作有特色、有亮点、有创新。
4.育人实效突出。落实立德树人根本任务,能够切实加强对学生的政治领导、思想引导、情感疏导、学习辅导、行为教导、就业指导,引导教育学生成为能够担负民族复兴大任的时代新人。
5.敢于担当作为。在新冠肺炎疫情防控、助力毕业生就业创业等工作推进中,在学生心理危机干预等事件处置中,主动作为、甘于奉献,发挥重要作用,作出突出贡献。
四、评选方式
本次评选通过线上投票、线下投票和评审小组综合评议三种方式进行。线上投票占20%,线下投票占30%,评审小组综合评议占50%。
五、评选程序
(一)单位评选
1.各单位成立评选小组,按照评选条件和候选人推荐名额分配(附件1)组织初选,择优推荐最美教师、最美辅导员候选人。
2.遴选出的候选人填写推荐表(附件2),连同相关材料(附件3)报送人事处人事科。
(二)学校评选
1.线上投票。学校通过官网、学校官方微信公众号等方式对各单位上报的最美教师(辅导员)候选人事迹进行集中展示并组织网上投票。
2.线下投票。人事处组织教师对各单位推荐的最美教师(辅导员)候选人进行现场投票。
3.综合评议。成立校内专家评审小组,人事处组织评审小组对候选人进行综合评议,分别评选出“2020年度华宇最美教师”7名,“2020年度华宇最美辅导员”3名。
(三)结果公布
人事处将综合评议结果报经学校审批,在全校范围内公示,公示无异议后,公布评选结果。
(四)表彰奖励
对评选出的“2020年度华宇最美教师(辅导员)”予以表彰奖励。
六、评选要求
(一)高度重视。各单位要充分重视此项工作,把评选活动作为师德师风教育专项活动列入工作计划。
(二)材料真实。候选人事迹材料及投票情况应实事求是,不得弄虚作假,否则,将取消其参评资格。
(三)按期报送。各单位应于2021年4月20日前,将候选人资料报送人事处人事科,逾期视为放弃评选资格。
(四)评选工作联系人:张依娜,联系电话:7023019、8019(内线),电子邮箱:renshichu@huayu.com。
(五)网络投票技术支持联系人:李娜,联系电话:7023068、8068(内线)。
附件:
“2020年度华宇最美教师(辅导员)”评选推荐表.doc
“2020年度华宇最美教师(辅导员)”候选人推荐名额分配表
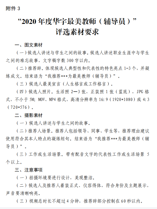
“2020年度华宇最美教师(辅导员)”评选素材要求
山东华宇工学院
2021年3月16日

![1617070386178839.png 71T$7]Y@WC6KZ2I2H~LA1JB.png](/__local/2/DD/86/C29A48FFE23D68AC26C5CE502B4_2EBA4D6D_313B6.png?e=.png)